新闻宣教
您当前的位置:网站首页 > 新闻宣教 > 媒体报道 >
22楼纵身一跃,女子疑因抑郁症轻生身亡!抑郁程度自测,你能拿几分?
作者:    日期:2019-06-04 17:53:00    点击:

6月1日傍晚六点,在芙蓉区人民路凯通国际城,一名女子从小区居民楼的22楼纵身一跃,摔在了垃圾回收箱的前坪,倒地不起,附近居民闻讯赶到并拨打了报警电话。
 

 

 


当救护人员赶到现场检查时,女子已经停止了呼吸。记者从小区保安处了解到,死者生前患有抑郁症,平时不爱说话。
 

 


6月2日上午,记者从朝阳派出所了解到,女子为自杀身亡,具体情况警方仍在调查当中。

 

 

 

医生介绍,抑郁症已经成为威胁现代人身心健康的重要因素,很多抑郁症患者不能正常体验包括悲痛、高兴、快乐在内的各种情绪,抑郁症患者可能会感到绝望、孤独及无价值,甚至会想到死亡和自杀。
 

 

 

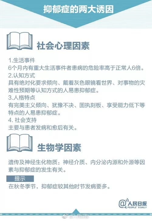
关于抑郁症

你应该知道这些↓↓↓

 

 

 

 

 

 

 

 

 

6月1日傍晚六点,在芙蓉区人民路凯通国际城,一名女子从小区居民楼的22楼纵身一跃,摔在了垃圾回收箱的前坪,倒地不起,附近居民闻讯赶到并拨打了报警电话。
 

图片

图片


当救护人员赶到现场检查时,女子已经停止了呼吸。记者从小区保安处了解到,死者生前患有抑郁症,平时不爱说话。
 

图片


6月2日上午,记者从朝阳派出所了解到,女子为自杀身亡,具体情况警方仍在调查当中。

 

图片

 

医生介绍,抑郁症已经成为威胁现代人身心健康的重要因素,很多抑郁症患者不能正常体验包括悲痛、高兴、快乐在内的各种情绪,抑郁症患者可能会感到绝望、孤独及无价值,甚至会想到死亡和自杀。
 

图片

 

关于抑郁症

你应该知道这些↓↓↓

图片

图片

图片

图片

图片

图片

图片

图片



医院地址:长沙市芙蓉中路三段(涂家冲)427号
总值班电话:0731-85232209
24小时急救:0731-85232650